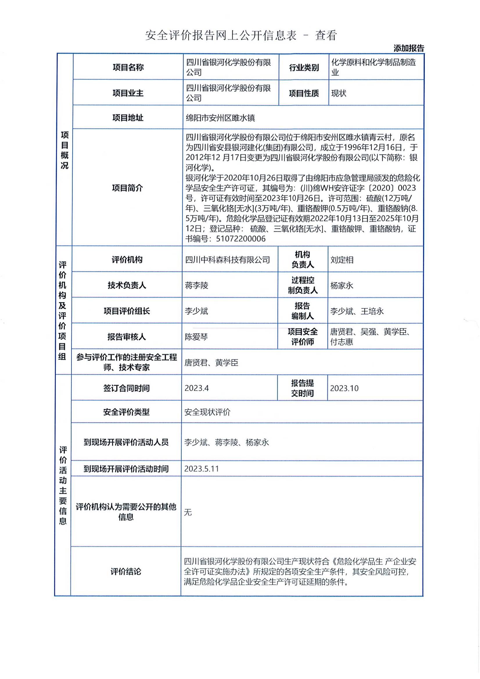
报告信息公开

四川省银河化学股份有限公司

发布时间:2023-10-30 信息来源:本站 浏览次数:1977

       四川省银河化学股份有限公司委托我司进行安全现场评价,我司于2023年5月组织评价人员进场实地勘察和收集资料,本报告根据本项目的实际特点,分析评价其存在的危险、有害因素的种类和发展规律,定性定量评价危险、有害程度,提出了安全对策措施及建议,作出安全评价结论。根据《安全评价通则》《危险化学品生产企业安全评价导则(试行)》,结合《四川省危险化学品生产企业安全生产许可证实施细则》的相关要求,编制完成了《四川省银河化学股份有限公司安全现状评价报告》。

信息公开表:


 缑(gou)经理


客户服务热线
028-85596771

给我们留言