客户服务热线:028-85596771 / 13679062652
办公系统
企业邮箱
首页
关于中科森
中科森介绍
专家介绍
组织架构
资质证照
服务项目
安全评价
工程设计
管理咨询
灾害防治
职评与检测
环评与监测
安全生产责任保险
新闻中心
公司新闻
行业动态
党群动态
工程案例
政府采购
煤矿行业
非煤矿山
化工行业
工贸行业
交通行业
报告信息公开
联系我们
联系方式
人才招聘
报告信息公开
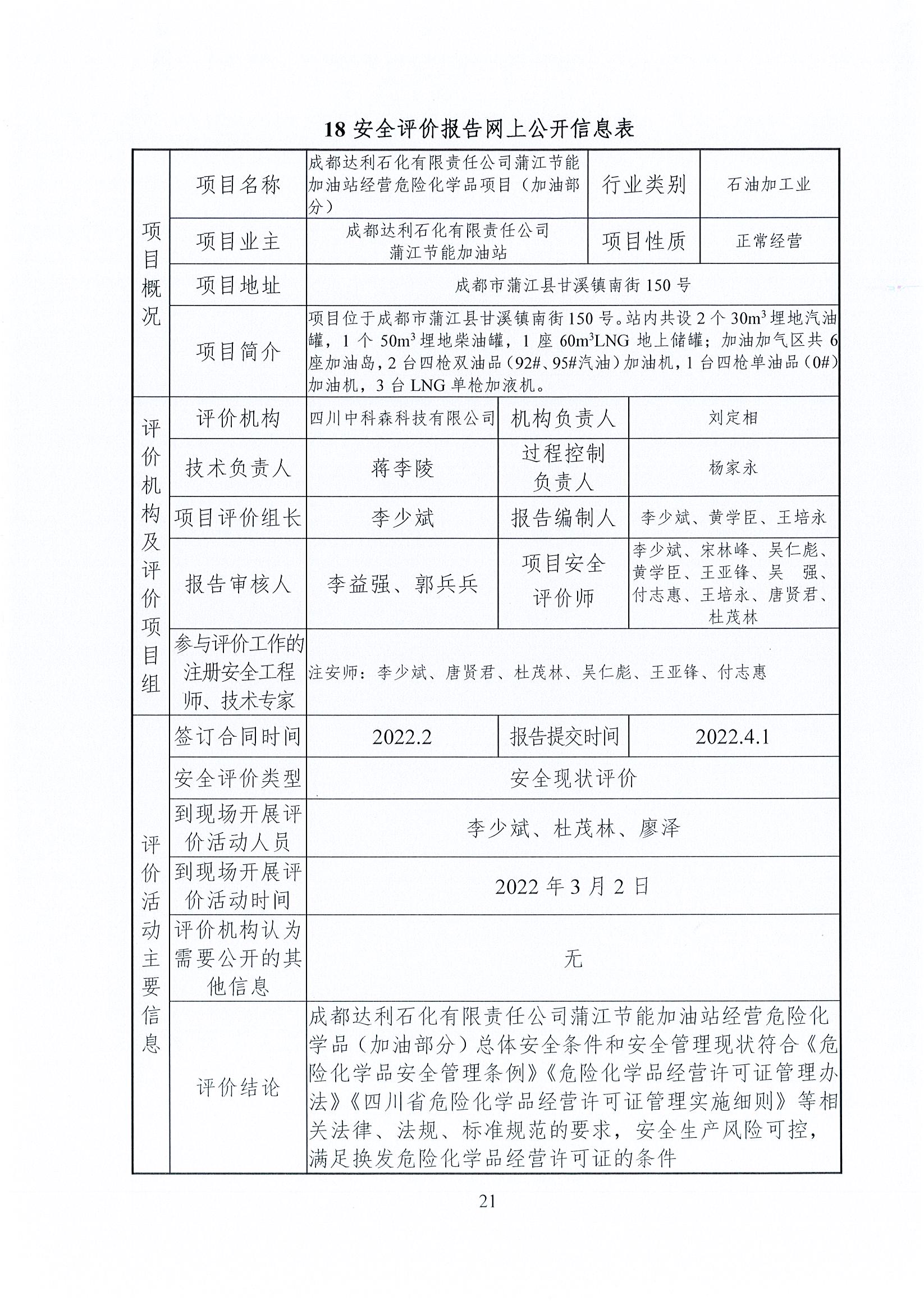
成都达利石化有限责任公司蒲江节能加油站经营危险化学品项目(加油部分)安全现状评价
发布时间:2022-05-27
信息来源:本站
浏览次数:2099
表1
安全评价报告网上公开信息表
返回列表
缑(gou)经理
客户服务热线
028-85596771
给我们留言